| 报名截止时间: | 联系人: | 梁甲祥 | 联系电话: | 13060379929 | |
| 联系邮箱: |
一、 招标条件
本次招标项目为 陕西省省直机关三爻小区F区二期建设项目 ,招标类型为 物资采购 招标人为陕西建工集团股份有限公司。项目已具备招标条件,现对该项目 蒸压加气块、承重多孔砖、混凝土砖采购 进行公开招标。
二、项目概况及招标范围:
1、工程概况:
工程地点:西安市朱雀路南延伸线中段陕西省省直机关三爻小区F区;
结构类型:结构类型:剪力墙,层数:地下二层,地上26层4栋,地上18层1栋,配套用房3层;
建筑面积:建筑总面积约116538㎡,其中地下33570㎡(含地下车库),地上82968㎡;
招标施工范围:陕西省省直机关三爻小区F区二期建设项目蒸压加气块、承重多孔砖、混凝土砖采购。
施工内容包括:包括但不限于包含蒸压加气块、承重多孔砖、混凝土砖采购及运输。
技术标准:1、应满足 GB/T 11968-2020《蒸压加气混凝土砌块》、抗冻性(强制性)、国家强制标准(GB 6566)放射性检测等规范要求。2、生产后必须存放 ≥28天,提供对应批次的型式检验报告和合格证,3、应满足设计图纸规范及现场管理要求。。
质量标准:必须符合国家、行业质量标准要求。
安全要求:零安全事故。
进度要求(主要工期节点):按照甲方及建设单位施工合同节点,以甲方实际通知为准。
3、其他要求: / 。
三、 投标人资格要求:
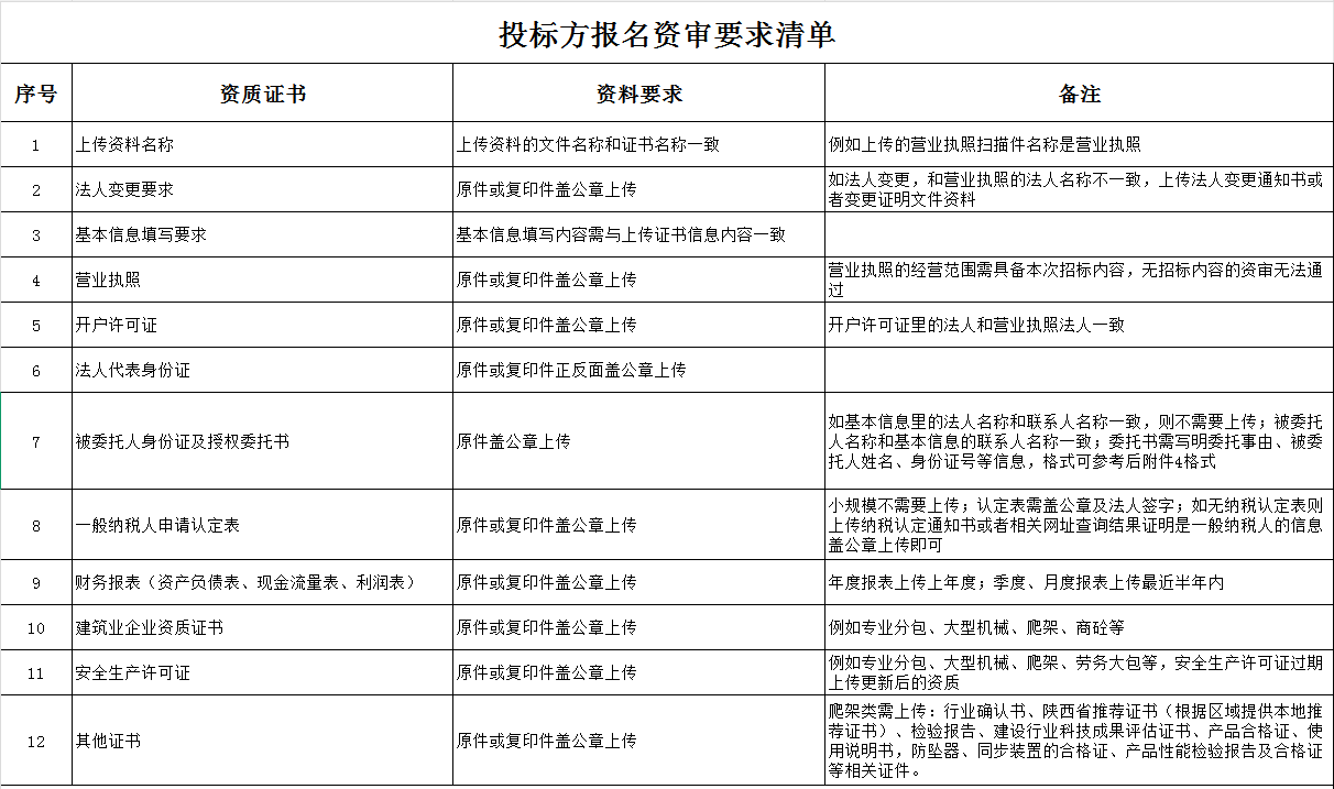
1、本次招标要求投标人须具备营业执照、开户许可证、一般纳税人资格证明、法人身份证、财务报表(近半年内的月度、季度报表或上一年年度报表),并具有与本招标项目相应的供货能力。
2、具有相关经营范围的有效营业执照资质。
3、具有相应的供应能力,满足现场需求。
4、本项目不接受联合体投标。投标单位为同一人或者存在控股、管理关系的不同单位,不得参加同一项目投标的报名。
5、法定代表人授权委托书及被授权人身份证件(法定代表人参与投标仅提供法人身份证)。
6、公告未述内容详见招标文件,不一致时,以招标文件为准。
7、对供应商资质方面的其他要求:建筑材料销售或混凝土砌块销售等。


四、投标报名:
1、公开报名截止时间:自招标公告发布之日起5日截止报名。
2、报名地点:陕建云采电子商务平台(http://sjyunc.com)。
3、逾期报名或者未报名的投标人(签收不等同于报名),招标人不予受理。
五、投标保证金
本次投标保证金为¥ / 万元整(中标后自动转为履约诚意金,投标保证金以公对公转账形式支付,并注明投标单位、项目名称、招标内容。)
账号: /;开户行: /。
对于未能按要求提交投标保证金的投标人,招标人可以视为未响应招标文件内容而取消投标资格。
招标人在确定中标单位后无息返还未中标单位的投标保证金。
六、招标文件的获取
凡有意参加投标者,请于 2026 年 4 月 5 日至 2026 年 4 月 15 日,在陕建云采电子商务平台(http://sjyunc.com)上领取。
六、投标文件的递交
1、投标文件递交的截止时间为 2026 年 4 月 15 日 14 时,标书递交方式为:
(1)陕建云采电子商务平台(http://sjyunc.com)上递交电子扫描签章完整的投标文件PDF格式。
(2)逾期送达、或未送达指定地点以及提供虚假资料的投标文件,招标人不予受理。
七、平台注册
投标单位必须在陕建云采电子商务平台中陕建投标版块进行登录、注册。注册时需上传资格要求中的资质文件(原件扫描件)PDF格式,审核通过后方可进行投标工作。
八、联系方式:
招标机构:陕西建工集团股份有限公司
地 址: 西安市高新区成章路1501号丝路创智谷4号楼2层204室
联 系 人:梁甲祥 联系电话:13060379929